FINAL PROJECT • APPL 2026

KALCER.ID

Sistem Pemantauan Tempat Hangout Viral di Jakarta Selatan

Farhan
105223024
Alphard
105223014
Ali
105223021
Fatir
105223044
Rino
105223043
01 // THE PROBLEM

FOMO VS CHAOS

Gen Z terjebak paradoks: Ingin datang ke tempat paling Hype, tapi membenci Crowd.


"Google Maps hanya deteksi macet di jalan, bukan antrian di dalam cafe."
[LIVE] MONITORING: SENOPATI
02 // THE SOLUTION

PREDICT, DON'T JUST MONITOR.

Kalcer.ID menggunakan Time Series Analysis untuk prediksi keramaian.

Laravel
Presentation Layer
Python
Forecasting Engine
[ INSERT LANDING PAGE UI MOCKUP ]
03 // REQUIREMENTS

SRS SUMMARY

  • Crawling Data Medsos (Tags/Loc)
  • Visualisasi Heatmap Interaktif
  • Push Notification "Rising Star"

NON-FUNCTIONAL

⚡ Response Time: < 200ms

👥 Concurrency: 10k Users

🔒 Security: AES-256

04 // INTERACTIONS

USE CASE DIAGRAM

Pemetaan aktor dan fungsionalitas sistem.


  • + User: View & Search
  • + Admin: Manage Data
  • + AI Engine: Auto-Generate Trends
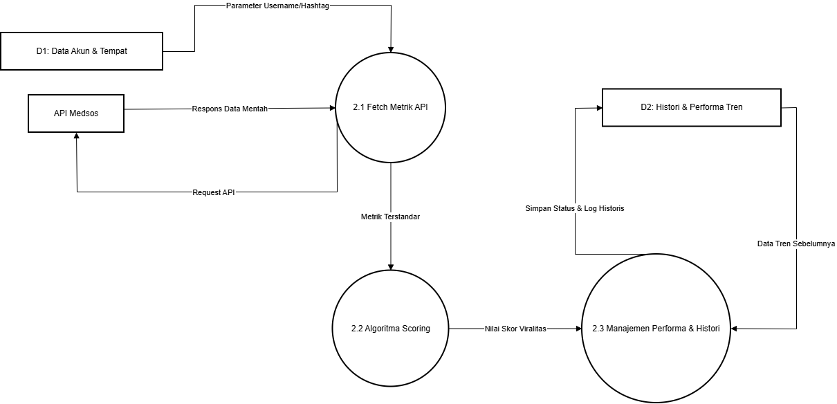
05 // DATA FLOW

DFD ARCHITECTURE


Context Diagram:
Interaksi sistem global dengan API Eksternal & Pengguna.
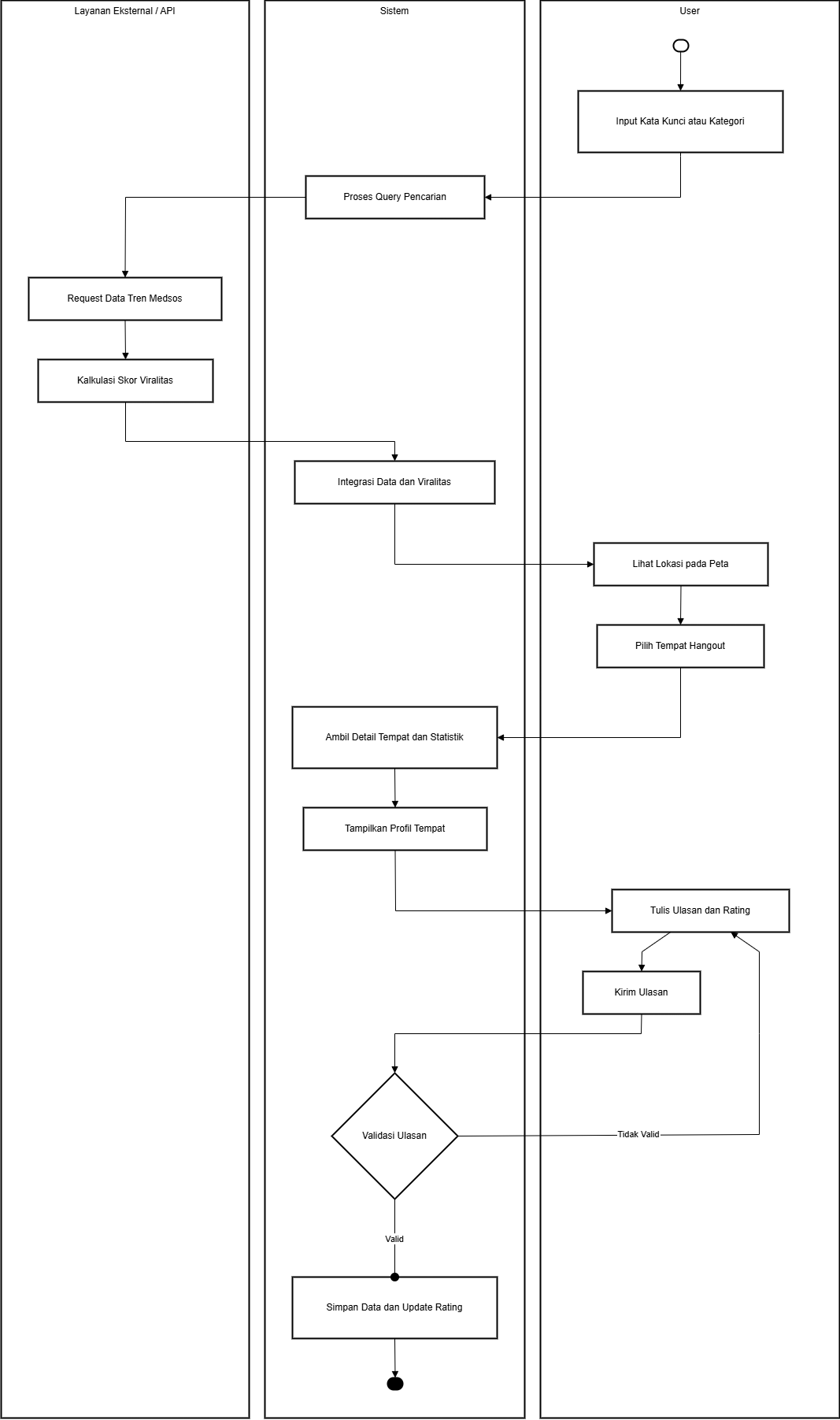
06 // LOGIC FLOW

ACTIVITY DIAGRAM

Alur logika pencarian dan kalkulasi viralitas.

> RUN_LOGIC_TEST:
WAITING...
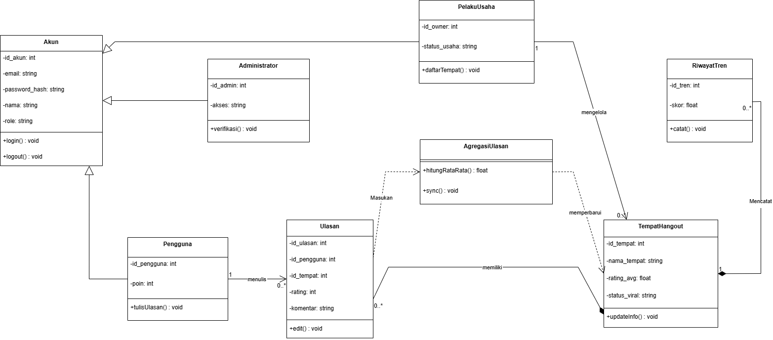
07 // STRUCTURE

CLASS DIAGRAM

Relasi Database & Objek.

  • + HangoutSpot
  • + ViralityMetric (History)
08 // SNAPSHOT

OBJECT DIAGRAM

Gambaran instance data pada saat runtime.

09 // INTERACTIONS

SEQUENCE DIAGRAM

Detail urutan pesan antar objek (Pendaftaran Tempat).


  • + Request User
  • + Validasi Sistem
  • + Verifikasi Admin
10 // CONSTRAINTS

TIMING DIAGRAM

Analisis batasan waktu respon sistem dan interaksi state.


Menampilkan durasi maksimal yang diizinkan untuk setiap proses (pada diagram ini proses nya adalah bagaimana agregasi rating bekerja).

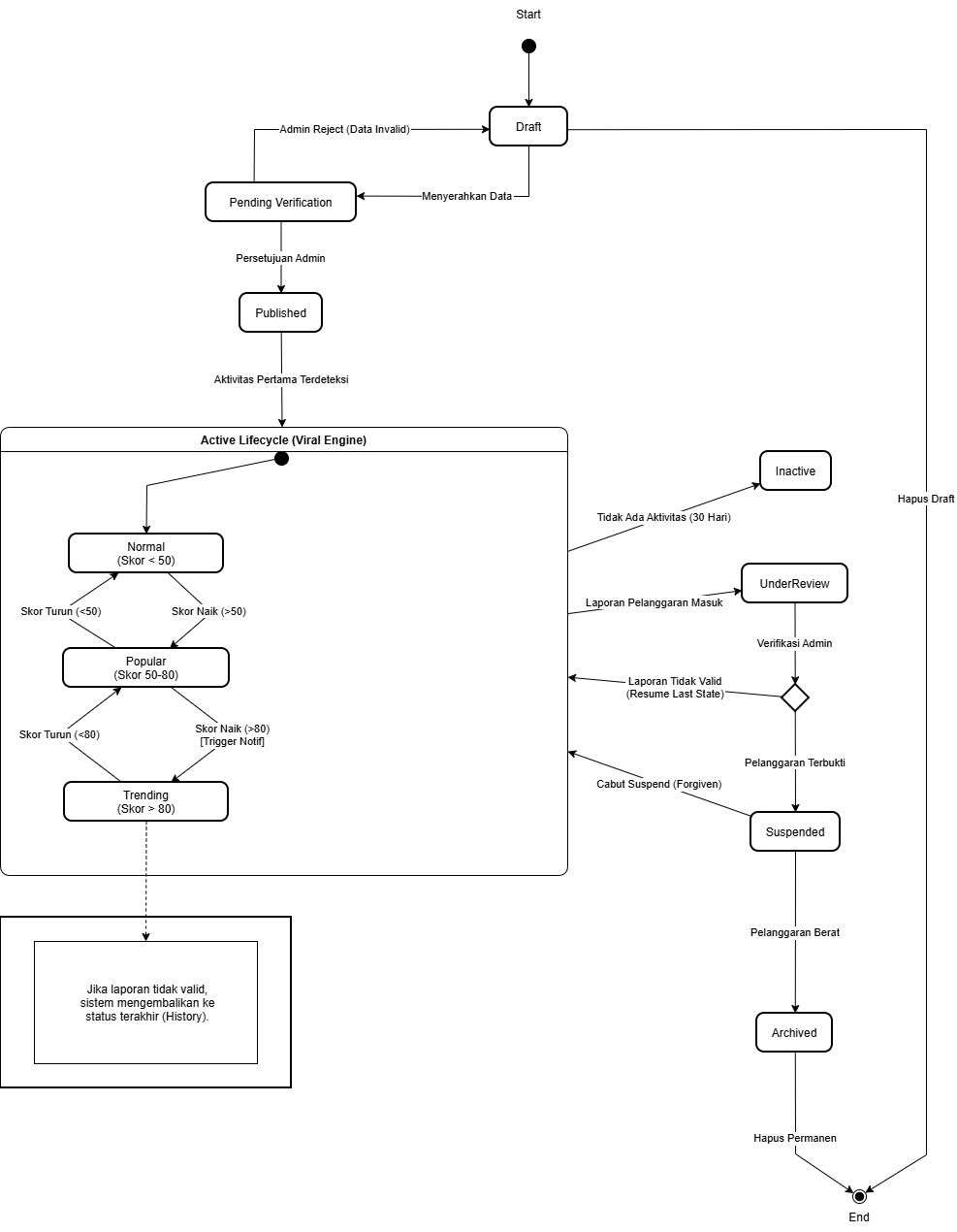
11 // LIFECYCLE

STATE MACHINE

Status Viralitas:
under 80 📉/ Viral (> 80) 📈

12 // MODULARITY

PACKAGE DIAGRAM

Layering Arsitektur Sistem.


Presentation vs Data Layer.

THANKS.

ANY QUESTIONS?